一、采购人:hjc222黄金城官网
地址:山东省泰安市高新区正阳门大街66号联系方式:0538-5397796
采购代理机构:山东正方建设项目管理有限公司
地址:济南市高新区舜华路2000号舜泰广场8号楼407室
联系方式:18663759167
二、采购项目名称:hjc222黄金城官网房屋鉴定项目
采购项目编号:SDZFZB-2020(JC)-0101
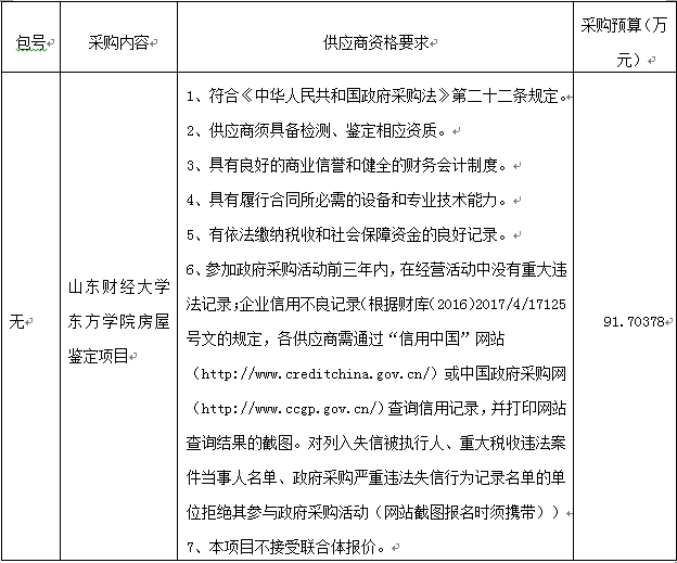
三、采购项目分包情况

四、获取磋商文件
1.时间:2020年11月09日至2020年11月13日,每日09:00--16:30(北京时间,法定节假日除外)
2.地点:济南市高新区舜华路2000号舜泰广场8号楼407室
3.方式:电子邮件方式,潜在供应商应将法人代表授权委托书及授权代表身份证、企业法人营业执照副本、信用记录截图加盖公章等资料原件扫描件发送至[email protected],并电话确认是否报名成功,报名成功后,采购代理机构将电子版竞争性磋商文件发送至潜在供应商。报名时提交的资料查验不代表资格审查的最终通过或合格。
4.售价:300元/份;磋商文件售后不退。
五、公告期限:2020 年11月09日至2020 年11月13日
六、递交响应文件时间及地点
1.时间:2020年11月23日9时00分至2020年11月23日9时30分(北京时间)
2.地点:山东省泰安市高新区正阳门大街66号hjc222黄金城官网坤元楼二楼会议室
七、磋商时间及地点
1.时间:2020年11月23日9时30分(北京时间)
2.地点:山东省泰安市高新区正阳门大街66号hjc222黄金城官网坤元楼二楼会议室
八、采购项目联系方式
联系人:国经理联系方式:18663759167
招标与采购管理处
2020年11月9日
